school
根据学校口腔专业数字教材出版及服务建设项目采购工作需要,现拟对口腔专业数字教材出版及服务建设项目公开进行参数、价格及服务方案的征集。诚邀具备相关资质和经验服务机构参与,为我校提供宝贵的市场信息和建议。
一、项目背景与目的
为推进学校教学数字化转型与混合式教学改革,结合当前学校纸质教材体系庞大,但数字教材覆盖率不足10%,优质数字教学资源供给不足,难以满足现代化教学需要。同时,现有教学与管理模式缺乏统一平台支撑,无法实现多终端同步应用,也难以支撑1000+师生同时在线学习的高并发需求。因此亟需建设智慧教学平台,完成至少10门核心专业课程的数字教材开发,整合文本、视频、3D等富媒体资源,并实现作业线上发布、自动批改与教学数据分析,预计年发布作业超1000份,全面提升教学资源整合能力与教学管理效率。本次公开征集旨在全面了解当前口腔专业数字教材出版及服务建设服务的市场状况、技术标准、服务模式及价格水平,为我校后续科学、合理地制定采购需求提供决策依据。
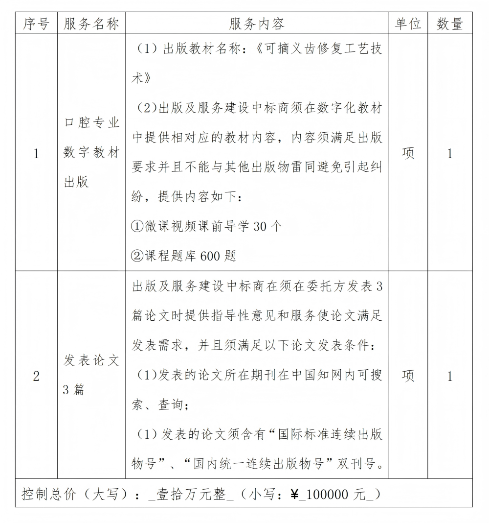
二、项目服务内容

三、需提交的征集材料及要求
参与征集的供应商需按以下顺序准备并提交材料(格式自拟):
1.有效的营业执照复印件(需加盖公章)。
2.项目服务需求及报价方案(详见附件,总价不能超过项目控制总价)。
3.其他建议:针对学校的服务建议,以及对本项目采购需求的任何意见建议。
四、参与征集单位资格要求
1.国内注册(指按国家有关规定要求注册的),依法能提供本次项目服务的供应商。
2.本项目资格要求:满足《中华人民共和国政府采购法》第二十二条规定。
3.不接受联合体提交材料。
五、公告时间及提交方式
公告期限为本公告发布之日起_5_个工作日。请意向单位于__2026_年_3_月_17日9:00前将所需提供的征集材料一式_三_份装入档案袋封密,并在密封袋四周盖章,档案袋上注明项目名称、报名单位、联系人、联系方式并加盖单位公章,报送至南宁市西乡塘区罗文大道16号南宁市卫生学校,如邮寄请联系项目归口管理部门联系人。在公告期限截止前将服务响应及报价方案可编辑电子版发送至邮箱563833775@qq.com。
备注:除营业执照复印件、相关资质证书复印件外,其它所提供的材料,如:报价方案、服务方案等不能出现报名公司及货物品牌名称,否则作无效处理。
六、其他说明
1.本次公开征集仅为我校了解市场情况、收集信息之用,不构成任何采购承诺,不作为后续招标、谈判或询价的唯一依据。我校无需对所有提交材料的供应商作出回应。
2.所提交材料恕不退还,我校承诺对商业信息予以保密。
3.供应商应对所提供资料的真实性、合法性承担法律责任。如发现虚假信息,将取消其参与资格。
4.在征集期间,我校可能根据项目需要要求供应商进行补充说明,敬请配合。
5.未按要求提交资料或超期者视为自动放弃。
六、对本次公告提出询问,请按以下方式联系:
项目归口管理部门:教务科
联系人:钟旭
联系电话:15277049674
联系地址:南宁市西乡塘区罗文大道16号南宁市卫生学校
附件:南宁市卫生学校口腔专业数字教材出版及服务建设项目服务响应及报价方案.docx
南宁市卫生学校
2026年3月9日